商标撤三申请被驳回,如何见招拆招
商标撤三申请遭驳回,商标局维持商标注册怎么办?
本期我们想借第9637557号商标被撤销的全过程来说明撤三申请被驳回这件事并不可怕,因为仍可以通过复审、诉讼等程序达到将商标撤销的目的。
在商标申请过程中,商标局以第9637557号商标作为引证商标驳回我们代理商标的申请。

作为已经连续三年未实际使用过的商标,第9637557号引证商标已实际造成商标资源的浪费,对在后商标的申请造成了阻碍。
而撤三主要用于解决商标在先障碍的问题,同时其相比于其他方式也会更节省成本。
(关于商标撤三制度可参考《那些商标「撤三」的问题,答案都在这里了》此文章。)
我们对此商标经过调查后提出了撤三申请。
首先,第96375557号商标已在25类商品/服务上获得核准通过,所有人应当对此商标进行商标法上的实际使用。但在经过走访及互联网的大量查询中,均未查询到此商标在其核定使用商品上的使用信息。 其次,与商标所有人钟正仙关联的企业共计三家,其中两家属制造业,一家属于批发和零售业。在这三家企业之中,仅一家与第9637557号商标在第25类商品的申请注册中从事的经营服务相关。但其使用的商品为“喜利龙”,非本文所谈及的图形商标。 再者,由于此商标涉及多个类似群组,各类似群的商品不构成类似商品。因此需要商标所有人证明其特定时期内对申请商标在25类核定商品上进行了使用,才算达到对商标的实际使用的效果。
收到我们的撤三申请后,商标权人在撤三程序中提供了以下证据:
1.商标使用许可授权书、温岭市比德鞋业有限公司营业执照及法人身份证; 2.温岭市比德鞋业有限公司与刘清梅、洪月蓉签订的代理商合同; 3.刘清梅、洪月蓉给被申请人的银行汇款证明; 4.产品照片、包装盒照片、店门门头照片。
在撤三过程中,申请人是无法看到对方提供给商标局的证据,但由于提起了撤三复审,撤三申请人可以在质证环节看到对方在撤三过程中提交的证据。
撤三结果:
商标局发布关于第9637557号第25类“图形”注册商标连续三年不使用撤销申请的决定(商标撤三字[2019]第Y002945号),作出如下决定:
驳回申请人的撤销申请,第9637557号第25类“图形”注册商标不予撤销。 申请撤三,需要对商标所有人是否以商业经营为目的在实际使用商标进行调查。 若其对商标存在实际使用,则需要进一步了解商标的类别,以确定商标是否被使用在核定的商品项目上。 同时,若商标所有人为法人,也需要对生产资质等条件进行查询,从而推断其是否具备实际使用该商标的可能性。 在撤销商标的过程中,遇到商标局驳回撤三申请的情形并不意味着商标就无法被撤销。 根据我国《商标法》的规定,对撤三决定不服的,可以自收到通知之日起十五日内向商标评审委员会申请复审。当事人对商标评审委员会的决定不服的,可以自收到通知之日起三十日内向人民法院起诉。 在撤销复审中,针对钟正仙的答辩,我们对症下药,针对每一个证据的漏洞,提出了相应的质证意见,成功达到了将此商标撤销的目的。 钟正仙在复审程序中提交的证据及我们提出的质证意见如下图所示:

【证据1-4为钟正仙在撤三程序中提供的证据,证据5-8为其在撤销复审程序中提供的补充证据。】
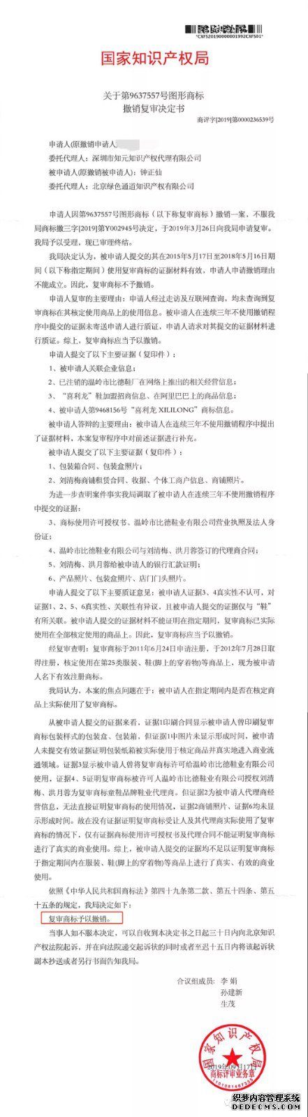
国家知识产权局发布关于第9637557号图形商标撤销复审决定书(商评字[2019]第0000236539号),作出如下决定:复审商标予以撤销。

钟正仙对撤销复审程序中商标局作出的决定不服,向法院起诉。其在诉讼程序中提交的证据及我们质证意见如下图所示,其中证据1-6为撤三、复审程序中已经提供过的证据,而7-8为诉讼过程中提交的补充证据。

案号:(2019)京73行初14364号
原告:钟正仙
被告:国家知识产权局
争议焦点:
诉争商标第9637557号商标于指定期间内在诉争商品上是否进行了真实、合法、有效的商业使用。
针对补充证据,我们通过权威系统查询得知,《公证书》中涉及的网站运营的网页内容可以更改,且此网站主办单位名下有大量无规则无意义的域名、网站,因此网站并不具备相应公信力,不足以证明第9637557号商标于特定期间内在核定商品上进行了真实、有效的商业使用。
北京知产法院一审判决书中提及原告钟正仙提交的上述证据未能形成完整的证据链条,不能证明其在指定期间内对诉争商标进行了真实、有效的商业使用。
因此,北京知产法院判决驳回原告钟正仙的诉讼请求。


在撤三程序中,最主要就是判定商标所有人是否在特定时期内对商标在核定商品/服务上进行了以商业为目的的实际使用。
根据我国《商标法》第四十八条的规定,商标的使用,是指将商标用于商品、商品包装或者容器以及商品交易文书上,或者将商标用于广告宣传、展览以及其他商业活动中,用于识别商品来源的行为。
在证明商标的实际使用过程中,需要表明商品的来源,即证明商标的使用要与核定的商品或服务相结合;
在提交使用证据的过程中,要清楚哪些证据类型是无法单独证明商品在市场上的流通情况,也无法证明商标的实际使用情况。
在面对商标连续三年不使用,实际造成商标资源浪费的前提之下,提起撤三申请是对在后商标申请注册的保障。
但在撤三申请被商标局驳回的情况下,并非就无计可施。对商标局作出的撤三决定不服的一方,可以提起撤销复审。对复审结果仍不服的,可以向法院起诉。
我们提起的撤三申请虽在一开始被商标局驳回,但经过复审、诉讼等程序,在提出强有力的证据、质证意见的情况之下,仍达到了将商标撤销的目的。